The multiple events over the past month has given a glimpse of the dramatic reshaping of Trump’s American foreign policy and its cascading effects across the globe. Together, they reveal a coordinated strategy of American assertiveness that sends powerful psychological and strategic signals to both allies and adversaries in three critical regions: the Western Hemisphere, the Middle East, and the Indo-Pacific. The overarching theme is that Trump’s “America First” foreign policy is not merely rhetoric, it is being operationalized through decisive military action, strategic messaging, and the weaponization of international law to reshape geopolitical alignments globally.

The Trump Doctrine and the 2025 NSS
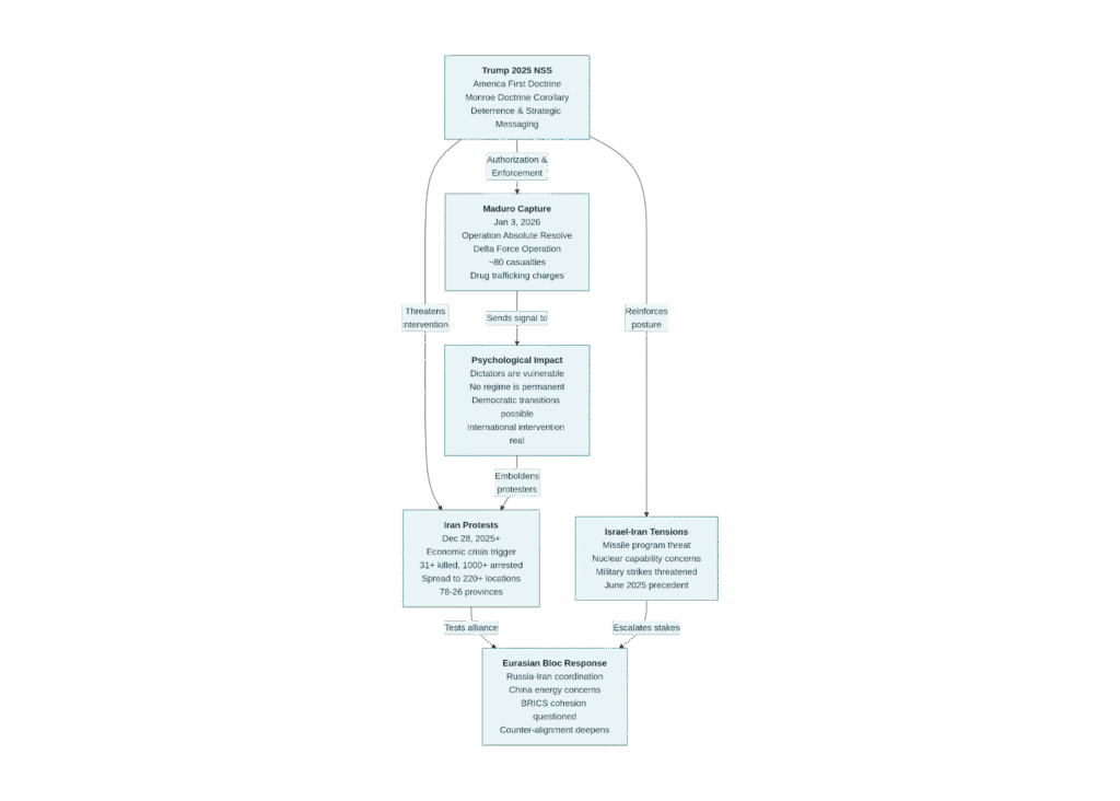
Trump’s 2025 National Security Strategy (NSS) is the blueprint for this new approach. It does not suggest America is stepping back from the world; instead, it argues for a shift in how and where the U.S. engages. The document elevates the Western Hemisphere to the top tier of U.S. priorities, revives the Monroe Doctrine logic that outside powers should keep out of the Americas, and adds a “Trump corollary” making that stance more explicit and confrontational. It also warns Europe that close ties with Washington are no longer automatic, they depend on higher defense spending and alignment with U.S. political and strategic preferences.
Where earlier U.S. strategies leaned on multilateral institutions, shared rules, and democracy promotion as values in themselves, this doctrine is openly transactional. It says the U.S. will use sanctions, economic pressure, and military force to protect what it calls “core, vital national interests,” even if that cuts across existing norms or institutions. That mindset is then translated into concrete action in places like Venezuela and in the pressure campaign against Iran.
Operation Absolute Resolve and Maduro’s Capture
The January 3, 2026 seizure of Venezuelan president Nicolás Maduro code‑named ‘Operation Absolute Resolve’ is a textbook example of the NSS in practice. This was a carefully prepared mission, reportedly green‑lit around Christmas 2025 and executed after extensive planning and rehearsal. The raid used around 150 U.S. aircraft, elite special operations forces, and real‑time intelligence to hit Maduro’s heavily protected compound and remove him within roughly half an hour while he was asleep. The message was deliberately stark: distance, defenses, and formal sovereignty do not guarantee safety if Washington decides a leader is a target.
This operation also reflects the Western Hemisphere focus of the new doctrine. Venezuela had become a platform for Russian, Iranian, and Chinese influence in the Americas, as well as a key energy player. By taking Maduro off the board, the U.S. not only removed a hostile leader, but also disrupted more than two decades of Russian and Iranian investment in a regional foothold. It underscored that the U.S. is willing to act unilaterally and militarily to enforce its claim to primacy in its own neighborhood.
Read more: Code, Chips, and Clouds: Securing India’s Future from Foreign Disruption
Iran’s Protests and the Psychology of Regime Change
Maduro’s fall resonated far beyond Latin America, especially in Iran. Iran had already entered a period of intense domestic unrest by late December 2025, driven by a severe economic crisis and currency collapse—the rial hitting around 1.4 million per U.S. dollar on the informal market. What began as anger over inflation and subsidy cuts rapidly shifted into explicit political protest, with slogans calling for the death of the Supreme Leader and the end of the Islamic Republic.
By early January 2026 coinciding with the Maduro operation, demonstrations had spread to hundreds of locations across most Iranian provinces, with dozens killed and large numbers detained. A notable development was the participation of the Bazari merchant class, especially visible in shuttered shops in Tehran’s Grand Bazaar, an institution central to the 1979 revolution against the Shah. Their involvement suggests not only economic distress but also a crack in a social group that historically formed part of the regime’s broader ecosystem of support.
For protesters in Iran and elsewhere, watching Maduro taken from a “secured” compound into U.S. custody offers a powerful lesson: dictators are not untouchable and can be isolated and removed if international protection evaporates. It showcases U.S. capabilities in a way sanctions cannot; it proves that Washington can act decisively, quickly, and at long range. In parallel, exiled opposition figures such as Reza Pahlavi have been trying to supply a leadership and alternative vision that were missing in earlier waves of protest, while younger, secular Iranians provide the ideological challenge to clerical rule through their slogans and organizing.
There is also a historical echo that many observers note. In 1979, foreign governments underestimated how much the Shah’s undisclosed cancer limited his capacity to manage unrest, and his weakened state accelerated regime collapse. Today, Supreme Leader Ali Khamenei is in his mid‑80s and widely believed to be in fragile health, raising questions about succession and how that uncertainty shapes the decisions of security elites and protesters alike
The Eurasian Bloc’s Vulnerability
This creates strategic pressure for the Russia-Iran-China alignment. Venezuela has been a critical outpost for Russia and Iran in the Western Hemisphere. With Maduro captured, Russia has lost over 20 years of strategic investment and loses a foothold in America’s traditional sphere of influence. For Iran, Venezuela’s fall represents the loss of a critical economic partner during a moment of severe internal crisis.
More significantly, the Maduro operation demonstrates the fragility of the BRICS bloc. Moscow and Beijing condemned the operation as “illegal and hegemonic,” but they were powerless to prevent it. For Indo-Pacific middle powers watching this unfold, the implication is sobering: alignment with BRICS may not provide protection against American military intervention in one’s region. This incentivizes hedging, maintaining security ties to the U.S. while keeping economic options open.
For Russia specifically, the loss of Venezuela compels a reassessment of its Western Hemisphere strategy. Putin may use remaining influence over Venezuelan military institutions to ensure that a post-Maduro Venezuela does not become entirely absorbed into the American sphere, but the strategic calculus has fundamentally shifted. Putin was relying on distant outposts like Venezuela and Cuba to maintain strategic leverage over the U.S. itself; with Venezuela compromised, that leverage diminishes.
Open Questions and Internal Contradictions
This strategy raises several unresolved tensions;
There is a gap between the stated desire to avoid “endless wars” and the reality of sustained, high‑tempo military and covert activity. Operations like the Maduro raid, continuous pressure on Iran, and support for Israeli military initiatives require intelligence, logistics, and diplomatic bandwidth that can, over time, resemble the commitments associated with long, open‑ended interventions, even if they are presented as sharp, one‑off actions
There is also an underlying economic dimension: by securing effective control or influence over resource‑rich states like Venezuela, and by seeking leverage over key institutions, supply chains, and technologies, the U.S. is positioning itself to dominate not just security architecture but also critical raw materials and financial flows. Speculation about trillions of dollars in Venezuelan resource value, leverage over European policy, influence in energy groupings like OPEC+, and dominance over emerging technologies and digital assets all fit this pattern of using geopolitical power to secure long‑term economic advantage.
Conclusion: A Doctrine in Operationalization
Viewed from a critical angle, these moves look less like legitimate security policy and more like a systematic effort to sidestep international law and bully weaker states in the U.S. “backyard.” The seizure of Maduro on foreign soil without UN authorization, and in defiance of Venezuela’s formal sovereignty, fits a long pattern in which Washington treats the Western Hemisphere as a zone where constitutional limits, both domestic and international, are stretched or ignored whenever they clash with strategic convenience.
By toppling a government and positioning itself to steer access to Venezuelan resources valued in the tens of trillions of dollars, the U.S. is not just supporting “freedom” or “stability”; it is asserting a de facto right to reorder political and economic structures across the region by force. If similar playbooks are applied to Iran or combined with pressure over Greenland, key maritime chokepoints like the Panama Canal, and influence inside blocs such as the EU, OPEC, and the OECD, alongside dominance in critical technologies and major digital assets, the result would not be a rules‑based order but an openly hierarchical one, in which Washington reserves for itself a kind of imperial veto over the sovereignty and economic futures of other nations.
Read more: How India Can Dominate the Next Digital Sovereignty Revolution
